X
400-688-0631
扫一扫进入小程序
进入汇企名平台
首页
起名
核名
经营范围
公司资料下载
关于我们
登录
|
注册
登录
*
手机号:
*
验证码:
获取验证码
提交
没有账号,快速注册
注册信息
*
手机号:
*
联系人:
*
验证码:
获取验证码
立即注册
已有帐号,立即登录
提示信息
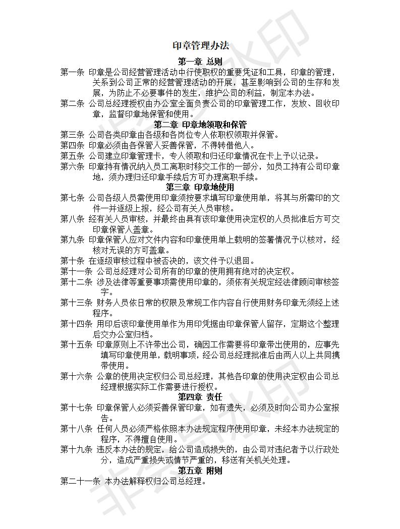
印章管理办法
(已下载
217
次)
立即下载